幸运飞艇168体彩开奖官网
0592-5183028
首页
关于我们
公司概述
集团简介
新闻中心
公司新闻
行业新闻
产品展示
金属皂类安定剂
铅系安定剂
锌系安定剂
钡-锌系液体安定剂
镉-钡-锌系液体安定剂
有机锡安定剂
有机亚磷酸酯螯合剂
发泡安定剂
无毒钙-锌安定剂
乳化树脂用液体安定剂
电缆线用安定剂
固体复合安定剂
特殊滑剂
PVC改制剂
案例展示
服务项目
生产实验设备
幸运飞艇168体彩开奖官网
联系方式
在线留言
新闻中心
公司新闻
行业新闻
N
新闻中心
ews
您所在的位置是:首页 > 新闻中心 > 公司新闻
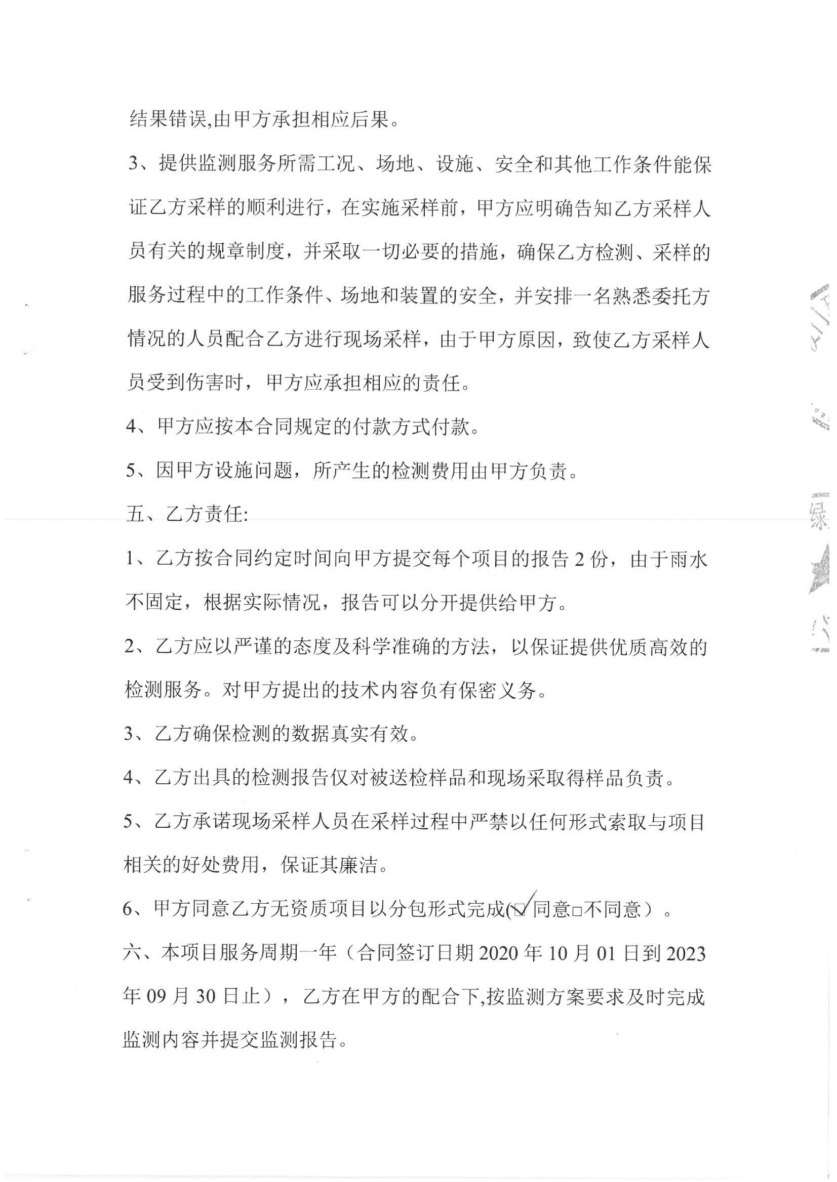
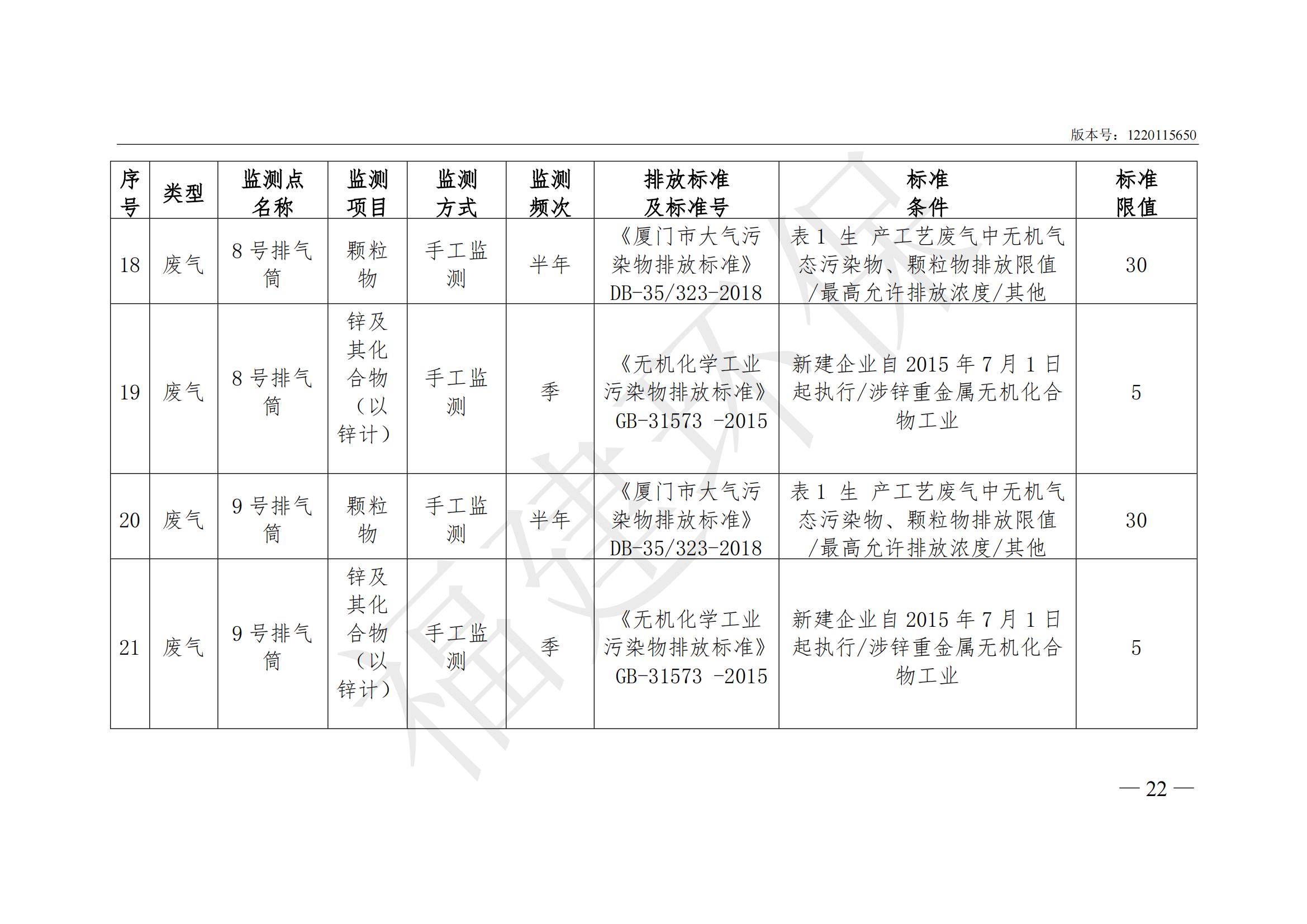
幸运飞艇168体彩开奖官网企业自行监测方案
2023-05-22 13:43:23
浏览次数:1693次
返回列表
上一篇:LJBG-B23010401 幸运飞艇168体彩开奖官网
下一篇:厦门市挥发性有机污染防治企业自查表
x
快速导航
首页
关于我们
+
公司概述
集团简介
新闻中心
+
公司新闻
行业新闻
产品展示
+
金属皂类安定剂
铅系安定剂
锌系安定剂
钡-锌系液体安定剂
镉-钡-锌系液体安定剂
有机锡安定剂
有机亚磷酸酯螯合剂
发泡安定剂
无毒钙-锌安定剂
乳化树脂用液体安定剂
电缆线用安定剂
固体复合安定剂
特殊滑剂
PVC改制剂
案例展示
服务项目
生产实验设备
幸运飞艇168体彩开奖官网
+
联系方式
在线留言
导航
电话
联系
地图
搜索
搜索
六合彩2026第四名走势
PK10今年第四名开奖记录
时时彩第五名号码走势
六合彩4月第三名开奖记录
PK102026第四名走势
幸运飞艇168体彩开奖官网